
大家好,这里是楼花网。
12月10日,大兴区西红门镇DX04-0102-6030、6029地块规划设计方案公示反馈意见采信情况公示。
项目方案于10月13日-10月21日进行公示。
期间未收到反馈意见。
核心数据:555套刚需盘静待入市
· 6030地块:6.15万㎡住宅,555套房源
· 户均110㎡,全部8-17层
· 配建幼儿园0.42万㎡
· 公示期零反馈,创区域纪录
公示期静默
· 10月13-21日公示,零意见反馈
· 对比同期项目平均收到5-10条意见
· 西红门居民“用沉默投票”
产品无争议
· 555套房源清一色110㎡左右
· 定位刚需改善,避开豪宅争议
· 设计符合区域预期,无硬伤


01、南北均有赠送
开敞阳台、奇偶阳台、设备平台、飘窗满配,边户有大尺度转角飘窗。
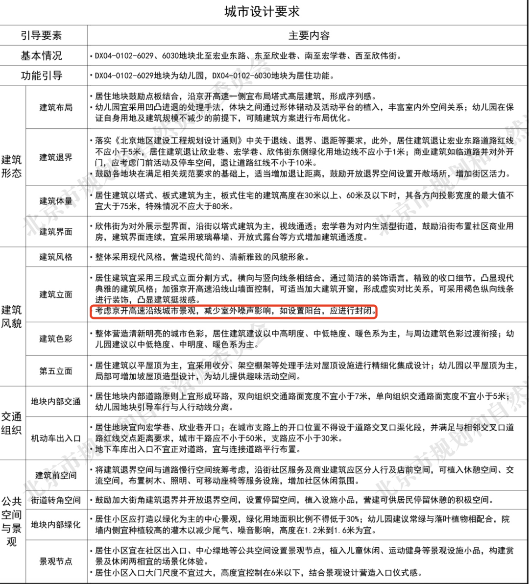
值得注意的是,在6030地块出让文件中提到,考虑京开高速沿线城市景观,减少室外噪声影响,如设置阳台,应进行封闭。
但是看平面图,阳台均为结构外建筑,且有一部分是奇偶错层设置,不具备封闭条件。
可以参考兴创沐春墅开敞阳台配电动窗的类封闭形式,根据天气状况灵活切换阳台的封闭与开放模式。

02、住宅楼均为坡屋顶设计
其中,1#楼、8#和10楼北向退台为平顶,有格纹标识,疑似为可上人屋顶。


03、出租车站点在红线内
小区东侧、南侧各设有一处人行出入口。
社区商业和邻里中心都在东侧正门口位置。
商业楼造型不规则,东侧有6个地面停车位。
根据设计引导,沿街布置社区商业用房,建筑界面连续,宜采用玻璃幕墙、开放式露台等方式增加建筑通透度。

04、加大建筑开窗
设计方面,整体建议采用现代风格,营造现代简约、清新雅致的风貌形象。
居住建筑宜采用三段式立面分割方式,横向与竖向线条相结合,通过简洁的装饰语言,精致的收口细节,凸显现代典雅的建筑风格。
加强京开高速沿线山墙面控制,可适当加大建筑开窗,形成虚实对比关系,可采用褐色纵向线条进行装饰,凸显建筑挺拔感。


05、拿地回溯
该地块由北京兴创置地房地产开发有限公司(简称“兴创置地”)2024年9月以底价22.25亿元摘得,住宅楼面价折算约3.62万元/平方米,销售指导价6.6万元/平方米。
项目开发主体为北京和盛臻品房地产开发有限公司,成立于2024年10月31日,由兴创置地100%持股,孙海滨担任项目公司总经理。

西红门板块位于大兴区最北,是距离市中心最近的区域,城市界面整体较新,无老旧小区,地铁和商业的快速发展使该板块近年来陆续成交了多幅住宅地块。
西红门东共规划住宅用地15宗,目前已经完成出让10宗,今年还有1宗6002地块待供应。
6030地块周边新盘众多,南边是御璟星城元启,今年4月份调规后,8月份重新开始网签,目前网签218套,成交均价5.3万元/㎡。
北侧西红门橡树湾二期由中铁置业、华润置地、兴创置地联合开发,共456户已于去年底集中交付;
三期文园597套2023年9月开盘,目前网签约453套,成交均价约5.9万元/㎡。
中建玖玥府开发商为中建玖合,2023年12月开盘,共896套住宅,主力79-170三居四居,目前网签774套,成交均价6.14万/㎡。
此外,东边的6038地块将于11月4日开拍,起价19.04亿元,规划建面约6.35万㎡,容积率2.3。
上一篇:卖了35亿,北京润园一房一价透视
下一篇:通州杀出价格屠夫!北投栖澐湾直降万元抢市场!