
大家好,这里是楼花网。
3月16日,亦庄新城0802街区1401-1地块挂牌了。
核心信息:
亦庄新城0802街区宅地挂牌,建面5.18万㎡
起始价12.18亿,竞价截止4月21日
核心标签:临铁、低密、大面宽,被业内称为招商序的“性价比平替”
为什么是“招商序平替”?
对标逻辑:
|
维度 |
招商序(亦庄标杆) |
本地块(预期对标) |
|---|---|---|
|
地段 |
亦庄核心区,临铁 |
亦庄新城外溢区,临铁 |
|
密度 |
低密,改善属性 |
规划条件支持低密 |
|
产品 |
大面宽、高品质 |
预计主打大面宽户型 |
|
价格 |
均价6万+ |
预计售价4.5-5万/㎡ |
|
客群 |
亦庄高端改善 |
亦庄外溢刚改、品质首置 |
“平替”真相:
用招商序50-70%的价格,获得60-80%的居住体验
精准狙击预算有限,但向往“招商序生活方式”的客户
风险:地段能级、配套、圈层存在客观差距
在2025年初发布的北京拟供地清单中,亦庄供有4宗涉宅地块。
1月底,亦庄X24也就是招商序所在地块完成出让,之后11个月,亦庄都没有地块上架。
去年7月2日,亦庄0802街区1401地块规划综合实施方案公示。
随后,该地块被列入第八轮拟出让清单,也是迟迟未被激活,一直到上周,1401地块才进入用地预申请。
为了降低开发压力,1401地块从中间划了一道线,拆成南北两幅。
拆分之后,两幅地与亦庄招商序规模相当。
并且,预申请阶段的1401地块,容积率从2.5调降至2.0,小区舒适度将大幅提升。
率先被激活的是北侧1号地块,占地约2.59公顷,规划地上建面5.18万㎡。
容积率2.0,限高60米,绿地率30%。
起始价12.18亿元,折合楼面价2.35万元/㎡。
招商序的成交楼面价约4万元/㎡。
当然,招商序所在的河西板块属于亦庄最成熟的高品质居住区,而1401地块所在的瀛海板块则是亦庄扩区后的生活配套延伸区,靠近大兴区,主打临铁低密。
原地块接近正方形,拆开之后,也颇为方正,东西长而南北短,面宽资源优秀。
朝向沿道路略向西侧倾斜,角度不大,整体来看地形条件还是非常不错的。
出让文件中明确提到,打造“亦庄好房子”模式,鼓励依据“好房子”技术要点提升住宅项目品质。

1401地块规划综合实施方案反馈意见采信情况近日通告。
该实施方案于2025年7月2日至2025年7月31日公示,期间收到公众反馈意见共计10件,主要涉及地块用地周边规划、用地功能及居住建设影响等三方面问题。
一、关于1401地块周边规划,公众反馈建议取消地块南侧绿地;优化东侧规划道路位置;增加规划商业面积;考虑地块与地铁站间设置空中连廊。
回复表示,该地块规划综合实施方案符合规划要求,各类用地规模按照相关法定标准合理确定,既保障区域发展刚性要求,又兼顾土地集约利用效益。
地块东侧道路规划符合相关标准规范,东侧商业用地在规划综合实施方案研究阶段将统筹考虑与地铁站间连通方案。
二、关于1401地块用地功能,公众反馈建议在规划地块位置建设公园或综合医院、学校等公共服务设施。
采信意见称,地块用地功能依据街区控规确定,周边已统筹布局公园绿地、综合医院、学校等公共服务设施,充分兼顾居民生活、就医、就学等多样化需求。
三、关于1401地块居住设施建设,公众反馈认为,住宅建成后可能会对周边现有建筑、住宅的日照产生影响;周边地铁可能会对该地块产生噪音影响;地块区域内现状绿树如何处置,是否符合政策要求。
规划综合实施方案公示阶段暂不涉及建筑具体情况。在后续设计方案审查阶段,将严格按照相关规范标准审查,确保其建筑间距及日照满足现行国家、地方有关日照标准的要求,不会对周边建筑产生影响。
项目已落实防噪声距离要求,通过合理空间布局,有效降低轨道交通振动对居住环境的影响。
依据《城市绿化条例》有关规定,树木砍伐相关事项具体以绿化行政主管部门意见为准,待项目实施按规定办理相关手续。

在项目建设规划方面,要求场地竖向设计应按照用地红线内外高程自然接顺的原则进行设计。
并明确提出,地块内部应形成环路,双向组织交通路面宽度应不小于7米,单向组织交通路面宽度应不小于5 米。
消防车辆转弯半径应满足《建筑设计防火规范》有关要求,结合开发区实际情况,转弯半径不应小于12米。
同时,内部道路应按照人车分离原则组织交通,确保机动车和行人交通组织安全顺畅。
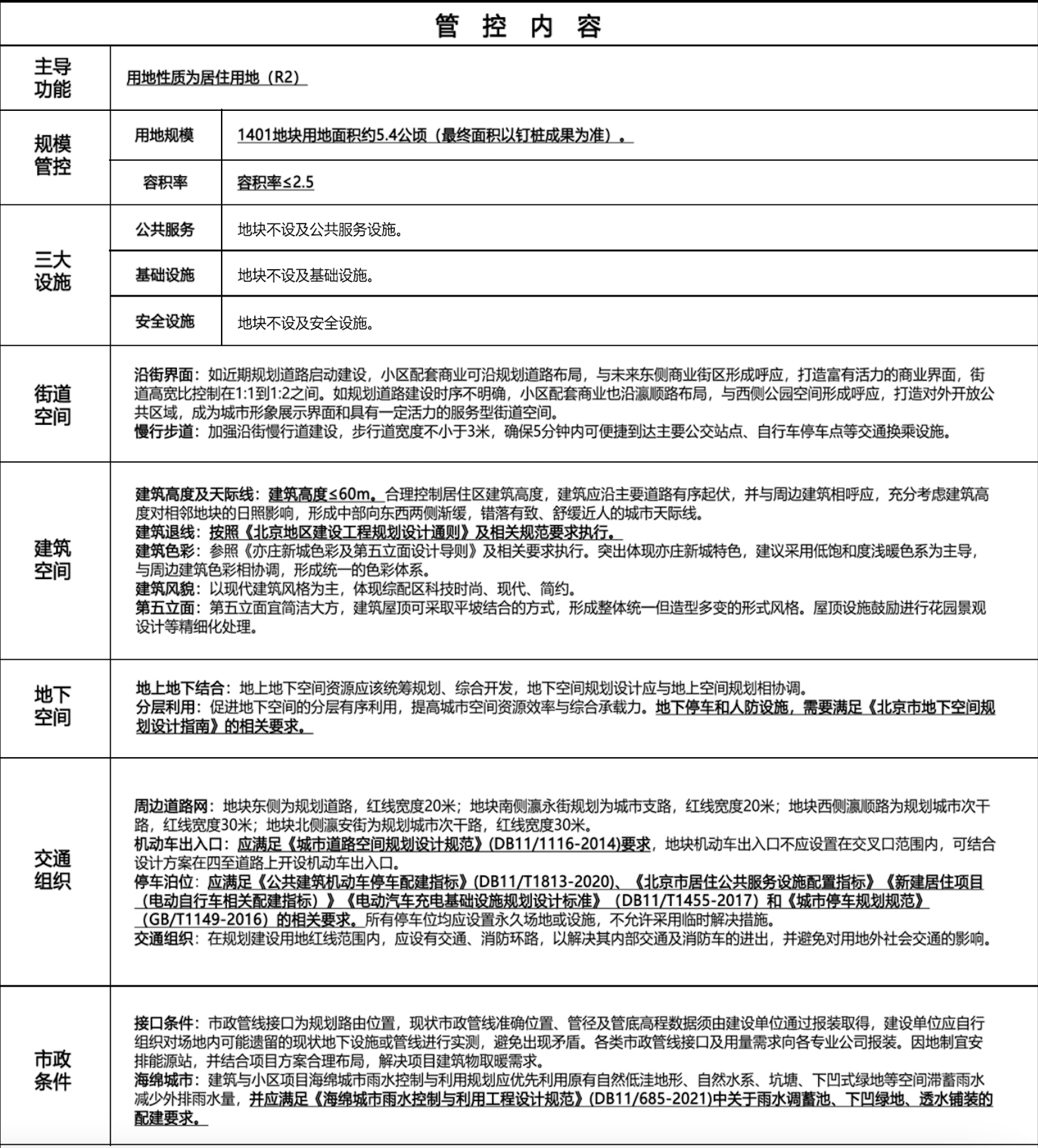
此前的规划方案中提到,小区配套商业可沿规划道路布局,与未来东侧商业街区形成呼应,打造富有活力的商业界面,街道高宽比控制在1:1到1:2之间。
如规划道路建设时序不明确,小区配套商业也沿灜顺路布局,与西侧公园空间形成呼应,打造对外开放公共区域,成为城市形象展示界面和具有一定活力的服务型街道空间。
合理控制居住区建筑高度,建筑应沿主要道路有序起伏,并与周边建筑相呼应,充分考虑建筑高度对相邻地块的日照影响,形成中部向东西两侧渐缓,错落有致、舒缓近人的城市天际线。
建筑色彩要求突出体现亦庄新城特色,建议采用低饱和度浅暖色系为主导与周边建筑色彩相协调,形成统一的色彩体系。
建筑风貌以现代建筑风格为主,体现综配区科技时尚、现代、简约。
第五立面宜简洁大方,建筑屋顶可采取平坡结合的方式,形成整体统一但造型多变的形式风格。屋顶设施鼓励进行花园景观设计等精细化处理。

地块位于大兴区瀛海镇,五环至六环之间,东侧隔着一片规划商业就是地铁8号线瀛海站。
周边有瀛海环宇坊、瀛海公园、兴海休闲公园等,生活配套较完善。
最近的次新盘是南边的中海寰宇时代,2019年入市,网签均价约5.2万元/㎡。
向西2公里是大兴发展开发的亦生悦、亦生共悦,以及中建壹品星光里等共产房项目。
“好房子”新规后,亦庄共有两个项目入市,分别是招商序和北京润府二期,一个在河西,一个在北神树,距离都比较远。
上一篇:中海未来之境均价5.8万稳坐昌平,赵偲堡成房价“守门人”!
下一篇:兴创置地两个新盘,学习中建壹品好榜样